常用推荐
热门资讯
全部
科技
工具
新媒体
广告创意
营销
经济
公告
跨境电商专区
跨境平台
建站/落地页工具
选品与数据分析
SEO
广告投流
跨境支付
跨境物流
跨境学习/社区
AI+文本
AI+对话
AI文本优化
AI文本生成
AI+图片
AI图片识别
AI素材图库
AI+视频
AI视频剪辑
AI视频生成
AI视频识别
AI+设计
AI绘画
AI设计工具
AI+办公
AI制作PPT
AI思维导图
AI文档处理
AI职场文书
AI表格数据处理
AI语言翻译
其它AI提效工具
AI+学术
AI综述写作
AI论文写作
AI论文降重
AI+编程
AI+行业
AI商业
AI教育
AI+音频
AI音频处理
AI音频生成
文档处理
全部文档工具
PDF编辑
PDF转化
PDF拆分合并
PDF压缩
图表工具
Word处理
电影网站
所有电影网站
在线电影
电影下载
电影解析
影视资讯
图书&电影
所有影音图书
影音资源
书籍期刊
APP资源
所有APP
AI应用软件
办公APP
日常生活APP
科研工具
娱乐应用
公众号/小程序
更多工具
资源投稿
本站公告
首页
AI工具
文章
排行榜
媒体热榜
网站提交
友情链接
热门
立即入驻
首页
•
全部
•
工具
•
世界20家头部企业商业画布:包括苹果、特斯拉、迪士尼、脸书、小米等
世界20家头部企业商业画布:包括苹果、特斯拉、迪士尼、脸书、小米等
全部
1年前 (2024)更新
sinuan
307
1
0
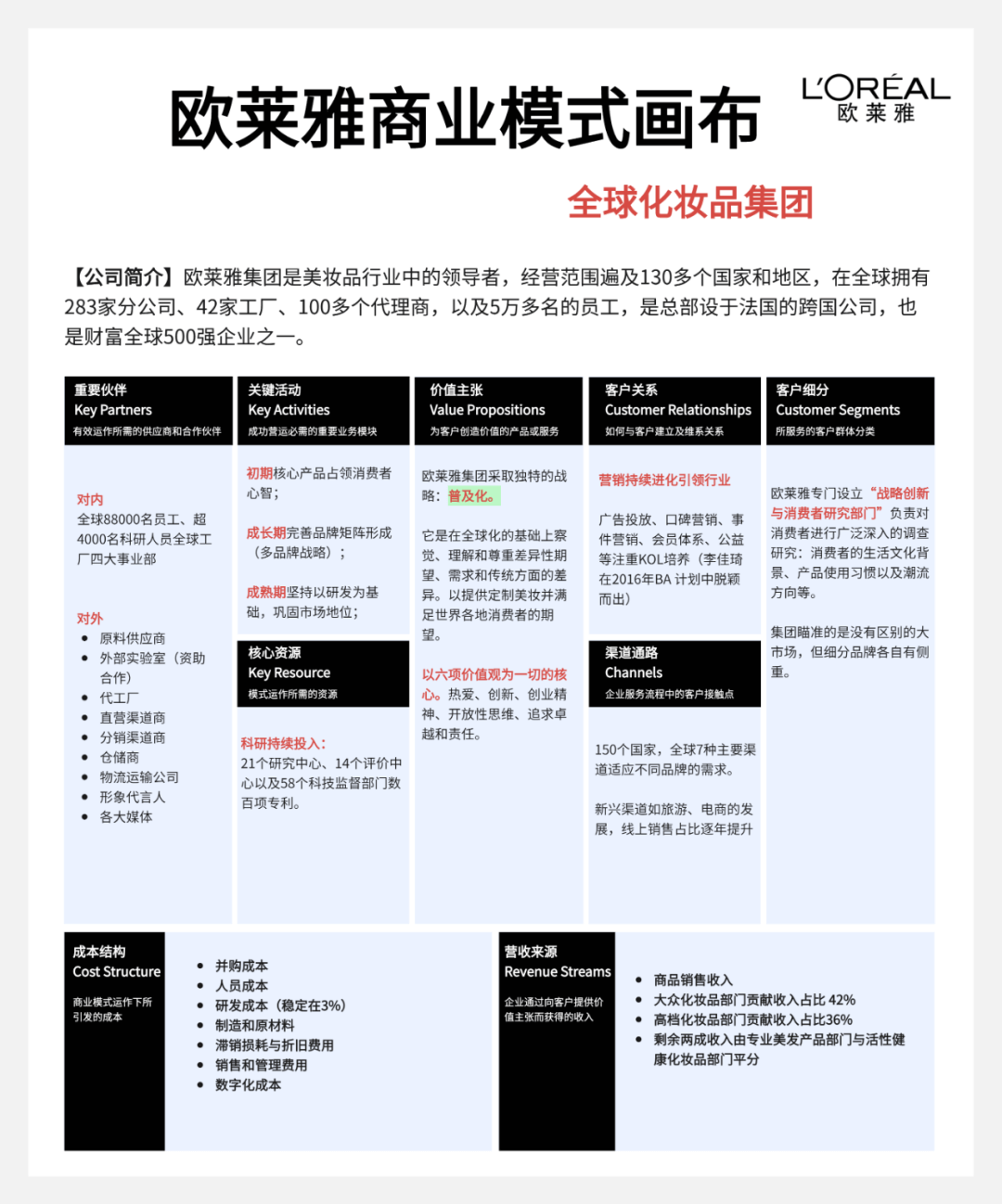
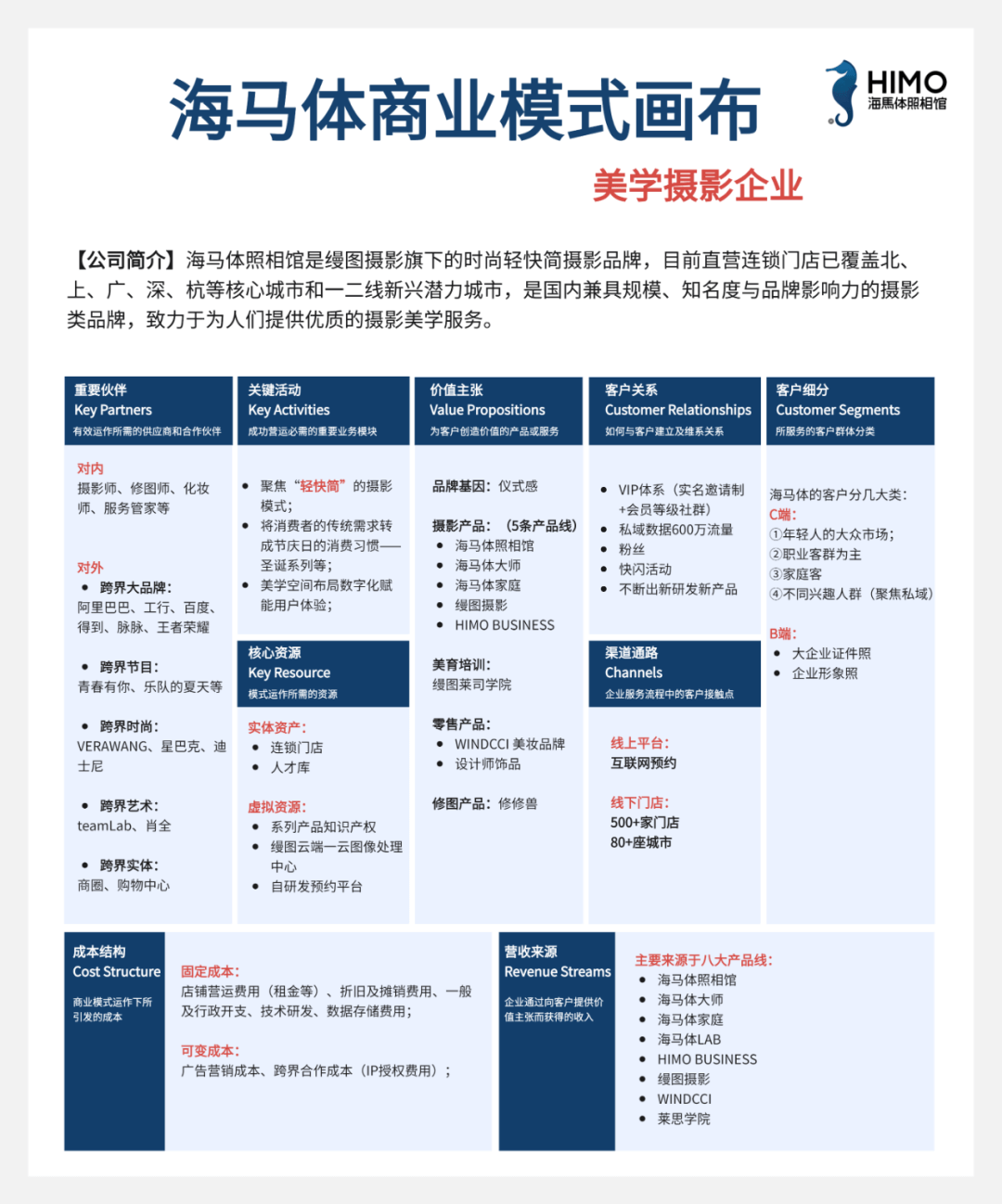
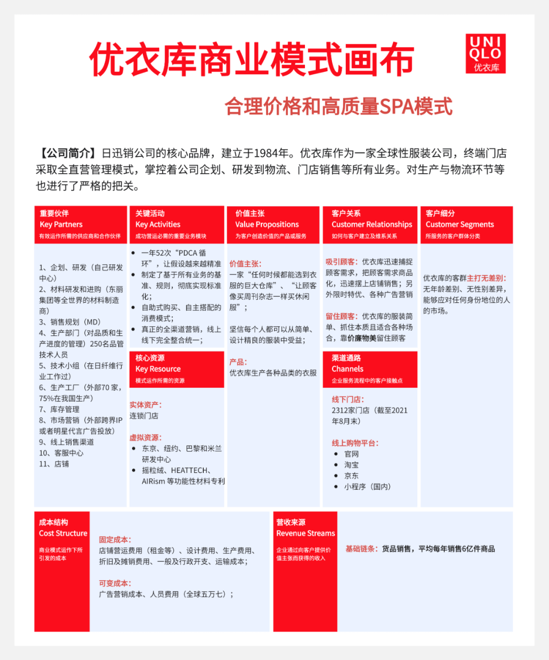
商业模式画布(Business Model Canvas),是亚历山大·奥斯特瓦德在《商业模式新生代》中提出的一种用于描述商业模式、可视化商业模式、评估商业模式以及改变商业模式的通用语言。它由9个模块构成,帮助创业者理清为“细分客户提供独有价值”,从而催生创意、降低猜测、确保他们找对了目标用户、合理解决问题的工具。
简单来说,
商业画布
通过以上九个模块因素,帮助你分析你的商业模式是否能帮助你的产品活下去。今天就一起来学习学习世界20家头部企业的商业画布案例吧。
商业画布案例
隐藏内容!
评论后才能查看!
评论
内容来源:微信公众号
培训人生态圈
# 全部
# 工具
# 商业画布
# 商业画布案例
©
版权声明
部分文章内容来源与互联网,如有侵犯权益,请联系站长删除。自有文章版权归作者所有,未经允许请勿转载。
上一篇
抓紧收藏这个数字人,不愿意出镜的社恐有救了
下一篇
两个免费在线神器:在线制作简历+在线文件处理
相关文章
构建认知体系:13个思维模型
京东7FRESH直挑阿里盒马鲜生 背后的技术底气是什么
活动:电影资源类网站收录活动开始了
Auto-GPT:如果人工智能可以控制人工智能了,那还有人类什么事?
电商神器:可灵AI试衣+模特定制,快速产出高质量商品素材
阿里云一号AI员工通义灵码向全民免费开放
1 条评论
Δ
sinuan
好资料,必须保存留用。
4个月前
广东
回复
sinuan
管理员
46
文章
5
评论
26.5K
浏览
14
获赞
最新文章
人民日报发布AI视频《大国重器》,刷爆互联网
跨境电商类工具/网站/资源征集中……
电商神器:可灵AI试衣+模特定制,快速产出高质量商品素材
热门书籍&电影
我在北京送快递
进入社会工作 今的十年间,胡安焉走南闯北,辗转于广东、广西、云南、上海、 等地,做过快递员、夜班拣货工人、便利店店员、 安、自行车店 、服装店 、加油站加油工……他将工作的点滴和生活的甘苦化作真诚的自述,记录了 个 凡人在工作中的辛劳、私 、温情、正气。在物流公司夜间拣货的 年,给他留下了深刻的生理印记:“这份工作还会令人脾气变坏,因为长期熬夜以及过度劳累,人的情绪控制力会明显下降……我已经感到脑子不好使了,主要是反应变得迟钝,记忆力开始衰 。”在 送快递的两年,他“把自己看作 个时薪30元的送货机器,达不到额定产出值就恼羞成怒、气急败坏”……但他 认识到,怀着怨恨的人生是不值得过的。这些在事后追忆中写成的工作经历,渗透着他看待生活和世 的态度与反思, 在表达个人在有限的选择和局促的现实中,对生活意义的直面和肯定:生活中许多 凡隽 的时刻,要比现实困扰的方方面面对人生更具有决定意义。
相关文章
人民日报发布AI视频《大国重器》,刷爆互联网
跨境电商类工具/网站/资源征集中……
电商神器:可灵AI试衣+模特定制,快速产出高质量商品素材
微软颠覆PC形态AI PC:Copilot+PC搭载GPT-4o,与GPT-4o共享一个屏幕,看过的东西再也不会忘,8688元起售
《AI你•南京》宣传片“五一”引爆网络,数字创意尽显大美金陵古都新韵
热门网址
wordpress-全球市场占比最好的建站程序
秒哒-无代码应用搭建平台,一句话做应用
SVG图片在线编辑-菜鸟工具
腾讯跨境专用服务器-低至22.7元/月
响指HaiSnap-人人都能创造的AI零代码应用平台
制作免费个性书签,资源不再丢失!
在本站每个人都可以添加自己专属的常用网址书签,好用资源不再丢失!具体教程:
1.设置成浏览器首页(ctrl+D);
2.随时添加网址、资源等书签.
好资料,必须保存留用。